
调查报告格式标准word模板是由办公资源网会员2026年最新上传的企业人资行政通用Word模板的行政公文写作模板之放假通知模板相关内容。
格式为 doc,大小为 22KB,页数为 4页,比例为 4:3,请使用软件 Word 或 WPS 打开。作品中的文字与图片均可修改和编辑,图片更改请在作品中右键图片并更换,文字修改请直接点击文字进行修改,也可以新增和删除作品中的内容。
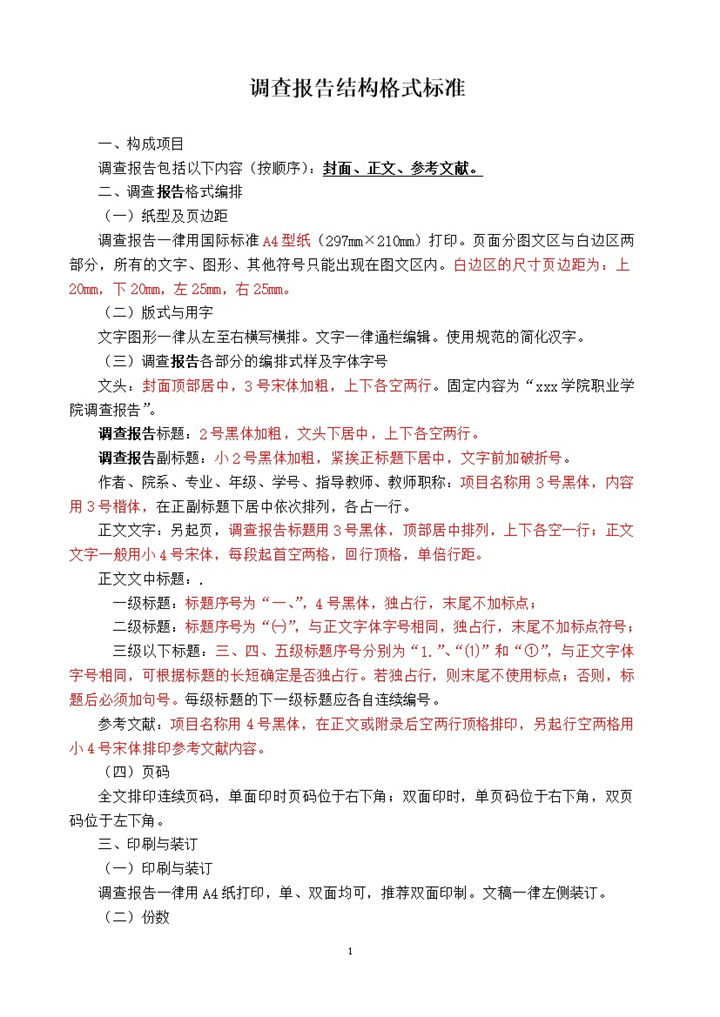
调查报告格式标准,为汇报工作进展、总结经验成果而设计,适用于政府机关、企事业单位的工作场景。模板涵盖背景说明、工作措施、取得成效、存在不足、下步计划等完整框架,结构清晰层次分明。所有内容板块均可按实际情况自由编辑替换,下载后直接填入数据即可使用,操作简便高效。是职场人士、行政人员、项目管理者必备的工作汇报工具,帮助您展现专业能力与工作成效。
办公资源网为广大用户提供精品Word模板在线下载功能,包括各种法律文书合同范本Word版、公司企业求职简历、学校教育资料手抄报、教案及Word试卷下载、企业人力资源行政管理Word文档可供下载使用。
本作品内容为《调查报告格式标准word模板》该Word模板来自用户分享,本站提供免费分享下载平台,作品中人物画像及字体仅供参考,本站没有该素材版权,请勿擅自进行商业用途,如有侵权行为请联系网站客服处理。
© 版权声明
文章版权归作者所有,未经允许请勿转载。
THE END















