首页
Excel表格
财务会计
行政管理
职场办公
个人日常
人事管理
仓储购销
可视化图表
客户管理
市场营销
教育培训
生产制造
进度计划
建筑房地产
PPT模板
企业宣传
企业培训
会议庆典
晚会颁奖
产品发布
活动策划
婚庆爱情
工作总结
岗位竞聘
营销策划
个人简历
论文答辩
述职报告
相册图集
医疗健康
节假节日
党政军警
商业计划书
Word模板
合同范本
公文模板
工作范文
简历模板
书信函件
手抄报
发布
发布文章
创建话题
创建版块
发布帖子
开通会员
开通黄金会员
全站资源折扣购买
部分内容免费阅读
一对一技术指导
VIP用户专属QQ群
开通黄金会员
开通钻石会员
全站资源折扣购买
部分内容免费阅读
一对一技术指导
VIP用户专属QQ群
开通钻石会员
登录
注册
首页
Excel表格
财务会计
行政管理
职场办公
个人日常
人事管理
仓储购销
可视化图表
客户管理
市场营销
教育培训
生产制造
进度计划
建筑房地产
PPT模板
企业宣传
企业培训
会议庆典
晚会颁奖
产品发布
活动策划
婚庆爱情
工作总结
岗位竞聘
营销策划
个人简历
论文答辩
述职报告
相册图集
医疗健康
节假节日
党政军警
商业计划书
Word模板
合同范本
公文模板
工作范文
简历模板
书信函件
手抄报
开通会员 尊享会员权益
登录
注册
找回密码
你好冬天冬季工作汇报PPT模板
免费资源
工作总结
# 通用ppt模板
# 汇报ppt模板
# 工作汇报ppt模板
2年前
77
12
哈密瓜水果介绍工作汇报PPT模板
免费资源
工作总结
# 通用ppt模板
# 工作ppt模板
# 汇报工作ppt模板
9个月前
71
12
大气欧美风商务通用PPT模板
免费资源
工作总结
# 商务ppt模板
# 大气ppt模板
# 欧美风ppt模板
9个月前
61
6
金融理财行业数据分析调研财务投资理财方案计划PPT模板
免费资源
营销策划
# 计划ppt模板
# 方案ppt模板
# 分析ppt模板
1年前
61
14
小清新单位公司工作总结员工个人述职报告职位竞选工作计划汇报PPT模板
免费资源
工作总结
# 清新ppt模板
# 汇报总结ppt模板
# 个人汇报ppt模板
2年前
60
9
社区互联网O2O营销模式营销策略PPT模板
免费资源
营销策划
# 营销ppt模板
# 2Oppt模板
# 社区互联ppt模板
2年前
59
13
最新发布
第124页
绿色清新简约医学专业毕业论文答辩PPT模板
免费资源
论文答辩
# 简约ppt模板
# 毕业论文ppt模板
# 小清新ppt模板
2个月前
46
15
团支部民主评议会党员党课工作开展换届选举工作汇报PPT模板
免费资源
工作总结
# 商务ppt模板
# 通用ppt模板
# 汇报ppt模板
2个月前
35
14
简洁蓝色商务工作总结报告动态PPT模板
免费资源
工作总结
# 工作汇报ppt模板
# 工作总结ppt模板
# 简洁蓝色商务工作总结报告动态ppt模板
2个月前
29
11
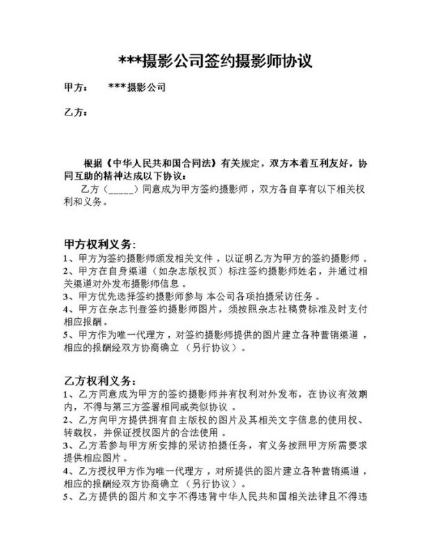
摄影公司签约摄影师通用协议书Word模板
免费资源
合同范本
# 签约合同模板
# 摄影合同模板
2个月前
22
13
简洁实用室内装潢设计PPT模板
免费资源
营销策划
# 设计ppt模板
# 简洁实用ppt模板
# 室内装潢ppt模板
2个月前
34
11
枫叶秋季招聘企业校园招聘秋天通用PPT模板
免费资源
岗位竞聘
# 通用ppt模板
# 企业ppt模板
# 招聘ppt模板
2个月前
40
8
解除劳动合同证明书解除劳动合同证明表Word模板
免费资源
合同范本
# 劳动合同模板
# 解除合同模板
2个月前
45
9
公司简介培训总结部门组织架构说明项目情况汇报PPT模板
免费资源
企业宣传
# 总结ppt模板
# 公司ppt模板
# 项目ppt模板
2个月前
30
9
白色简约20XX年红木家具购销合同范本Word模板
免费资源
合同范本
# 购销合同模板
# 简约合同模板
2个月前
34
10
沉稳灰色背景金融投资工作汇报PPT模板
免费资源
工作总结
# 实用工作汇报PPT模板
# 通用工作汇报ppt模板
# 银行金融工作汇报PPT模板
2个月前
41
15
加载更多
本站同款主题模板
zibll子比主题是一款漂亮优雅的网站主题模板,功能强大,配置简单。
查看详情
发布文章
创建话题
创建版块
发布帖子
在手机上浏览此页面
登录
没有账号?立即注册
用户名或邮箱
登录密码
记住登录
找回密码
登录
注册
已有账号,立即登录
设置用户名
设置密码
重复密码
注册